淡米色的墙面、彩色的卡通贴画、温馨的婴儿床,婴儿护理台、哺乳座椅、暖奶器一应俱全……不管是设计布局还是装备配置,石家庄地铁车站的母婴室内都洋溢着满满爱心,一点一滴中透露着对妈妈和宝宝们的关爱。
3月8日上午,随着北国商城站母婴室的正式启用,石家庄轨道集团联合河北生殖妇产医院共同举办了石家庄地铁母婴室启用仪式。石家庄市卫健委、市民政局相关领导出席活动。当日,石家庄地铁共17间母婴室全部正式启用,为有需要的哺乳妈妈提供一站式、有温度的贴心服务。

母婴室建设是石家庄地铁继便民如厕等系列便民服务之后,新增的又一项便民服务。启用仪式上,石家庄市轨道集团副总经理谢志锋表示要感谢卫健委、民政局对母婴室建设的莅临指导,感谢河北生殖妇产医院对石家庄地铁的大力支持,感谢广大市民朋友对地铁工作的理解和认可。

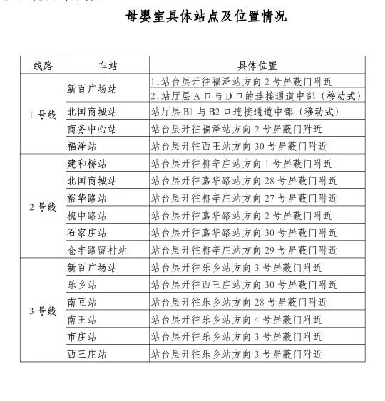
此次石家庄地铁共在14座重点车站、客流大站设立17间母婴室(1号线5间、2号线6间、3号线6间)。其中,站台层建设母婴室15间、站厅层设置移动式母婴室2间。
在地铁站开展母婴室建设是石家庄地铁继“站内购物免费乘车”“2元畅享地铁”“便民如厕”等系列便民服务活动之后,新增的又一项便民服务。注重便民细节,提升幸福质感,石家庄地铁积极为现代化国际化美丽省会城市建设增砖添瓦。
本次母婴室建设,旨在为妈妈们解决在外出行母乳喂养不方便的问题。为确保母婴哺乳时不被打扰,室内特别用隔断分隔或者设置隔帘,为妈妈们提供舒适、私密空间。同时,根据石家庄市母婴室建设标准与规范,母婴室配置了婴儿床、婴儿护理台、哺乳座椅、暖奶器、洗手液、卫生纸巾等相关设施。为规范日常管理,石家庄地铁制定了相应管理制度并悬挂上墙。
民之所忧,我必念之;民之所盼,我必行之。今后,石家庄地铁将一如既往地坚守“地铁,让城市更美好”的初心,做好便民惠民举措落实,以实干笃定前行,努力为广大市民提供更加安全、优质的服务。
